Intelligence Scattered, Insights Buried
Waypoint's advisors needed to stay on top of every deal, trend, and company movement across their sectors. But the information they required lived everywhere: news sites they had to check manually, PDFs buried in shared drives, transaction data locked in PitchBook spreadsheets, voice notes from meetings that sat in individual phones. When a client asked about a company or sector, the team would spend hours hunting through sources, trying to remember where they'd seen something relevant. They'd attempted a manual tracking spreadsheet that required weekly updates, but it quickly became outdated and unused. The market moved fast, but their intelligence system didn't keep up.

One System That Sees Everything, Answers Anything
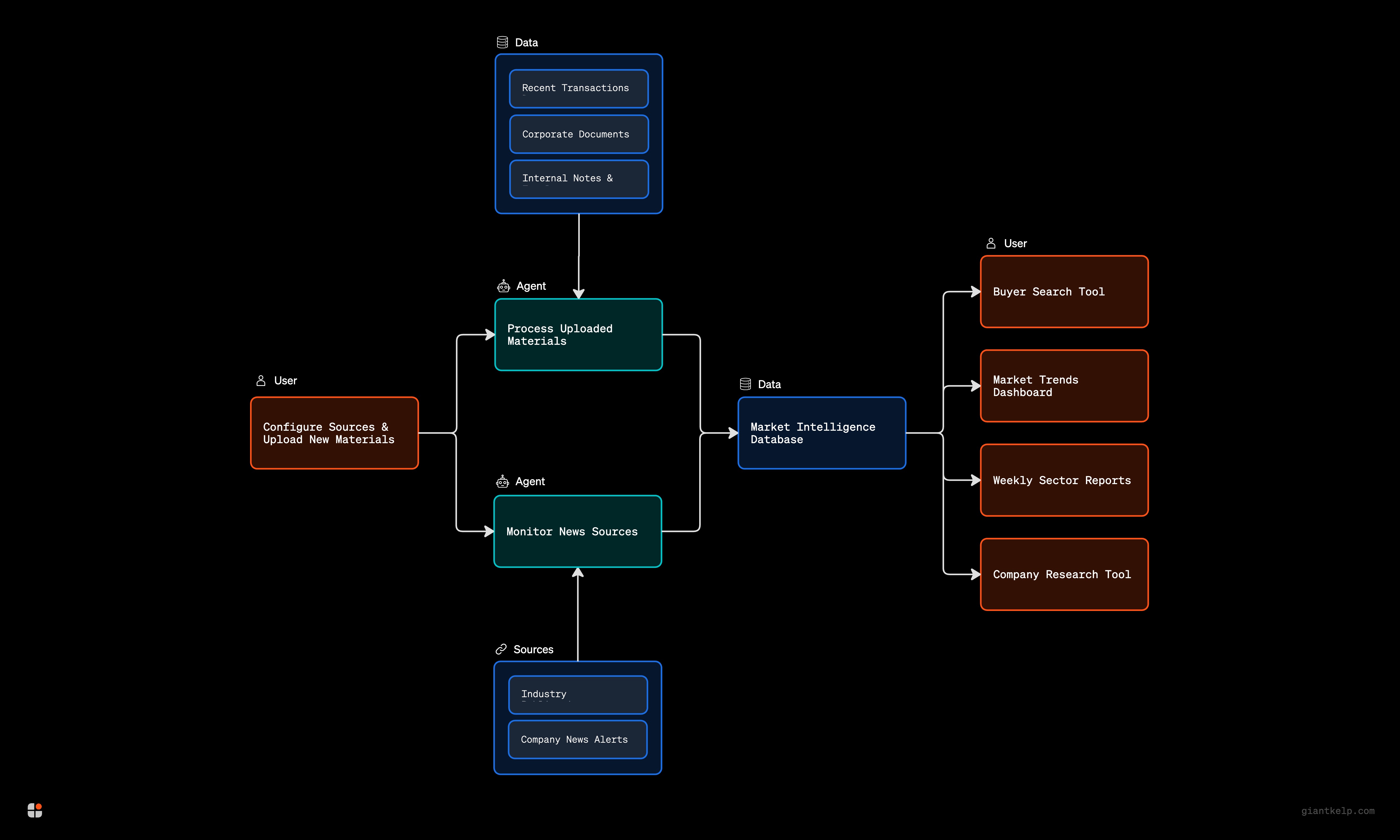
We built a platform that brings all of Waypoint's market intelligence together and makes it genuinely useful. The system monitors 115+ news sources automatically, using AI to filter, categorize, and summarize relevant stories into personalized feeds that learn from each team member's interests. Every internal resource — client decks, industry reports, voice notes from meetings — uploads through email or web interface and feeds into a searchable knowledge base. The transaction database pulls from PitchBook nightly and can be filtered, visualized, and exported in whatever shape the analysis requires. When the team needs deep intelligence on a specific company, they can generate comprehensive research reports in 90 seconds, pulling from financials, recent activity, company filings, and similar organizations—either one at a time or in batches of 200. And crucially, all of this connects: the team can chat naturally with the system to query across news, resources, and deals at once, or run structured web research that combines internal knowledge with live search results and outputs as polished reports ready to share with clients.
From Information Gathering to Strategic Application
Waypoint's team now spends their time analyzing and advising rather than hunting for information. Market monitoring happens automatically, with relevant intelligence surfacing in personalized feeds instead of requiring manual checks across dozens of sites. When preparing for client meetings, advisors can generate detailed company profiles in minutes, compare deal activity across sectors instantly, or pull together market research that would have taken days. The knowledge base grows continuously—every resource added, every report generated, every data point imported makes the system smarter. And because everything lives in one place with flexible interaction methods, the team can approach the intelligence however the task requires: generating reports for clients, exploring trends through conversation, building custom exports for analysis, or simply staying current through their daily feed.
.png)




